S00: Presentación
Objetivos
Durante este bloque vamos a aprender a construir sistemas físicos interactivos combinando sensores, código y actuadores mediante microcontroladores, a.k.a Physical Computing.
¿Qué es un microcontrolador?
Un microcontrolador permite que el código tenga efectos directos en el mundo físico.
Definición
-
Un microcontrolador es un pequeño ordenador de bajo consumo diseñado para ejecutar una tarea específica mediante un programa determinado.
-
Generalmente se encuentra integrado (embebido) dentro de un dispositivo, donde controla su comportamiento interactuando con diferentes componentes electrónicos.
LOS MICROCONTROLADORES ESTÁN EN TODAS PARTES
¿De qué va la asignatura?
1 · Programación de electrónica interactiva
Programar un microcontrolador para que perciba el entorno, tome decisiones y responda en tiempo real.
2 · Componentes electrónicos de baja potencia
Componentes diseñados para funcionar con muy poco consumo energético.
Funcionan especialmente bien para sistemas autónomos y portables.
3 · Herramientas básicas de prototipado
Construir de forma flexible y rápida un sistema para probar ideas, no para hacer un producto final.
4 · Sensores y actuadores (compatibles con Arduino)
Sensores Permiten percibir inputs del entorno.
Actuadores Permiten actuar sobre el mundo físico.
Sensores + código + actuadores = sistemas interactivos
5 · Plataformas Open-Source / Open-Hardware
El diseño y el código son públicos.
Cualquiera puede modificar y reutilizar.

Arduino
-
Microcontrolador de baja potencia al que se le envían instrucciones.
-
Programable de codigo abierto.
-
Capaz de leer entradas (sensor de luz, presión de un botón) y convertirlas en salidas (activar un motor, encender un led).
-
Hace a los objetos interactivos.
¿Por qué Arduino?
Familias Arduino
Proyectos con Arduino
El diseño puede aplicarse tanto a la construcción de productos funcionales, como a la reflexión crítica sobre la manera en la que nos relacionamos con los objetos.
HELIOS TOCH - James Vanderpant
Iluminación modular sensible al tacto
TIME SAVER – Adrián Pascual
¿Somos conscientes del tiempo que malgastamos consumiendo contenido vacío y de la cantidad de veces que el móvil interrumpe nuestro día a día?
Arduino como herramienta (creativa) para controlar otros dispositivos, materiales, procesos…
LO-FI WOODEN PIXELS DISPLAY
Bloques analógicos de madera que actúan como píxeles digitales.
CHRONOS & KAIROS - Axel Bluhme
BASURERO INTELIGENTE
Prototipo de basurero interactivo
Otros proyectos
Evaluación
BLOQUE II – 50 % de la nota final
¿Qué hay que hacer?
-
20 % — Experimentación con sistemas de sensores y microcontrolador (no recuperable)
-
Ejercicios semanales de conexión de Arduino y programación.
-
Puntualidad y participación activa en clase (se pasará lista al inicio).
-
Seguimiento continuo del proceso y del artefacto digital, incluyendo las entregas programadas.
-
-
30 % – Prototipado y programación de un artefacto digital/electrónico basado en Arduino (recuperable)
-
(.PDF) Conceptualización y propuesta de realización: originalidad, complejidad y aplicabilidad.
-
(.INO) Código fuente: estructura, legibilidad, documentación y eficiencia.
-
(----) Entrega física del prototipo + Material gráfico de soporte.
-
Ejercicios semanales
Se entregan cada semana…duh!
-
Código (50%)
-
Vídeo de la arduino ejecutando el código con las conexiones correctas (50%)
Patrón de nomenclatura:
-
eX_Y_gN.ino
-
eX_Y_gN.mp4
Ejemplo: e1_2_g5.ino (Ejercicio 1.2 del Grupo 5)
Consideraciones importantes
-
Solo con justificante válido se permitirá la entrega del ejercicio semanal al final del curso.
-
El uso de funciones, estructuras o fragmentos de código no vistos en clase se considerará equivalente a un trabajo no presentado. Esto incluye trabajos realizados total o parcialmente mediante Inteligencia Artificial Generativa.
-
Asistencia != puntualidad.
-
La asistencia se evaluará a partir de la participación en clase.
-
La no puntualidad o no asistencia a clase solo podrá justificarse mediante un justificante válido.
Artefacto Digital
Un demostrador tecnológico que ilustre, replique o implemente la funcionalidad de un objeto digital/electrónico, sin necesidad de reproducir la forma o materiales del mismo.
Objetivo del Artefacto Digital
-
Concebir un sistema digital, implementado a partir de módulos compatibles con Arduino vistos en clase.
-
Seleccionar e integrar tecnologías de sensores y actuadores en un prototipo de producto funcional.
-
Programar el código que implementa la función del artefacto.
Realización
-
Prototipado a nivel electrónico (componentes, módulos comerciales, cableado, sistema de alimentación, etc.)
-
Código fuente de Arduino.
-
Material gráfico de soporte visual.
Materiales
Puedes encontrar la lista de materiales AQUÍ
Calendario
Horarios
-
Del 9 de febrero al 9 de marzo:
-
Lunes 9:30h - 11h - Grupo 1
-
Lunes 11:30h - 13h - Grupo 2
-
-
Del 16 de marzo al 18 de mayo
-
Lunes 9:15 a 11:15h - Grupo 1
-
Lunes 12h a 13:30h - Grupo 2
-
Plan por semanas
| Semana | Fecha | Contenido | Entregas |
|---|---|---|---|
S01 |
02/feb |
Presentación |
— |
S02 |
09/feb |
Introducción a Arduino, programación y variables |
Ejercicios semanales |
S03 |
16/feb |
Festivo |
— |
S04 |
23/feb |
Fundamentos de electrónica y Hello World |
Ejercicios semanales |
S05 |
02/mar |
Estructuras de control y Botón |
Ejercicios semanales |
S06 |
09/mar |
Arrays |
Ejercicios semanales |
S07 |
16/mar |
Estructuras de control II y Buzzer |
Ejercicios semanales |
S08 |
23/mar |
Inputs analógicos: Potenciómetro |
Ejercicios semanales |
S09 |
06/abr |
Festivo |
|
S10 |
13/abr |
Inputs analógicos: LDR y outputs analógicos |
Ejercicios semanales y Propuesta de Artefacto Digital |
S11 |
20/abr |
Outputs analógicos |
Ejercicios semanales |
S12 |
27/abr |
Expandiendo Arduino (I) |
Ejercicios semanales |
S13 |
04/may |
Expandiendo Arduino (II) |
Ejercicios semanales |
S14 |
11/may |
Seguimiento de Artefacto |
— |
S15 |
18/may |
Seguimiento de Artefacto |
— |
S16 |
01/jun |
Evaluación |
Entrega de Artefacto Digital |
S01: Introducción a Arduino
Recordemos: Una arduino es un microcontrolador de baja potencia al que se le envían instrucciones, capaz de leer entradas y convertirlas en salidas.
Hardware
La manera de interactuar con sensores y actuadores es a través de señales eléctricas de voltaje.
-
Los puertos (o pines) de entrada leen un voltaje generado externamente.
-
Los puertos (o pines) de salida generan una señal de voltaje internamente.
Entradas y salidas digitales: sólo pueden tomar un valor binario.
-
0 volts = false = 0 = LOW
-
5 volts = true = 1 = HIGH
Entradas analógicas: Permiten leer valores continuos.
-
Arduino convierte un voltaje (normalmente entre 0 y 5 volts) en un número entero positivo.
-
0 volts = 0
-
5 volts = valor máximo (1023 en Arduino Uno)
-
Salidas analógicas: Permiten controlar valores graduales.
-
Arduino convierte un valor entre 0 y 255 en una señal de salida.
-
0 volts = 0
-
5 volts = 255
-
-
Estos puertos están etiquetados con el símbolo ~
Puertos de alimentación: Sirven para distribuir energía a los componentes conectados a Arduino.
-
0 volts = ground (GND)
-
5 volts = Máximo voltaje en Arduino
Software
¿Qué es un lenguaje de programación?
Arduino IDE
-
Escribir nuestro código
-
Comprobar sintaxis
-
Cargar programa en Arduino
-
Instalar/gestionar librerías
-
Depurar el programa.
Link de descarga aquí
Programa vacío de Arduino

void setup(){
// put your setup code here, to run once:
}
void loop(){
// put your main code here, to run repeatedly:
}
setup() y loop()` son funciones predeterminadas en Arduino.
Una función es parte de un programa computacional que ejecuta un comando específico
Sintaxis en Arduino I
El lenguaje de programación de Arduino está basado en el lenguaje de programación c++
Arduino empaqueta funciones que facilitan la interacción con los pines, sensores y actuadores.
Variables
-
Una variable es una región de la memoria, a la que le asignamos un nombre para guardar un valor.
-
Es un contenedor de información.
-
Cada variable tiene un tipo (int, float, bool, etc.) que define qué valores puede almacenar.
Creación y uso de variables
int mi_variable = 10;
int el_nombre_de_variable_que_quiera_pero_que_haga_sentido = 42;
int n = 2;
function setup(){
}
function loop(){
mi_variable = 20;
n = n + 1;
}
Notas sobre el código:
-
int mi_variable = 10;declara una variable de tipo entero -
mi_variable = 20;asigna un nuevo valor a la variable -
Podemos usar cualquier nombre de variable válido:
el_nombre_de_variable_que_quiera_pero_que_haga_sentido -
Pero los nombres de variables deben ser descriptivos para que el código sea más fácil de entender
-
El valor de la variable
nva aumentando por 1 cada vez que se ejecuta el bucleloop().
Tipos de variables
La memoria es finita: cada “contenedor” tiene un valor mínimo y máximo.
Números enteros:
-
int numero = 20; -
unsigned int numero_positivo = 10; -
long numero_muy_muy_grande = 2000000000;
Números con decimales:
-
float numero_con_decimal = 3.1416; -
double mas_grande_y_más_preciso = 5.12345678987;
Caracteres:
-
char una_letra = 'h'; -
String una_frase = 'hola'
| Tipo | Tamaño (bits) | Valor mínimo | Valor máximo |
|---|---|---|---|
int |
16 |
-32,768 |
32,767 |
char |
8 |
-128 |
127 |
float |
32 |
3.4e-38 (aprox) |
3.4e+38 (aprox) |
long |
32 |
-2,147,483,648 |
2,147,483,647 |
unsigned char |
8 |
0 |
255 |
unsigned int |
16 |
0 |
65,535 |
Comunicación por Texto (Serial)
Details
Mostrar mensajes de texto por el terminal serie con la clase Serial.
-
Primero configuramos la transmisión (sólo una vez, dentro de setup)
void setup{ Serial.begin(baudrate) }Los baud-rates (velocidad de bits) más comunes son: 9600 , 19200, 115200.
-
Luego, en nuestro loop, podemos escribir tantos mensajes como queramos:
int una_variable = 42; void loop(){ Serial.println("mensaje con final de línea"); Serial.print("mensaje sin final de línea"); Serial.println(una_variable); // Podemos agregar la función delay(ms) que hace que el loop se detenga por x cantidad de milisegundos: delay(1000) // el loop se detiene por 1 segundo. }
Ejercicio (e_1_1): Variables
En este ejercicio declararemos y actualizaremos variables de diferentes tipos en Arduino, e imprimiremos sus valores por el Serial Monitor de forma repetitiva, cada segundo.
Entrega
Sube a Teams, en la carpeta 'BLOQUE_II/e1_1_variables' un archivo comprimido .zip que contenga:
Código de Arduino (.ino)
Grabación de pantalla mostrando los valores impresos en el Serial Monitor (.mp4)
Nomenclatura de archivos:
-
Archivo comprimido:
e_1_1_N.zip-
Código:
e_1_1_N.ino -
Video:
e_1_1_N.mp4
-
Donde N es tu número de equipo.
Instrucciones
-
Instalar Arduino IDE
-
Abre Arduino IDE
-
Conecta la Arduino al ordenador
-
Selecciona "Arduino UNO" en el Board Manager:
-
Escribe un programa en el que haya las siguientes variables:
-
Edad persona 1: (un entero)
-
Altura persona 1: (con decimales)
-
Nombre persona 1: (una cadena de texto)
-
Edad persona 2: (un entero)
-
Altura persona 2: (con decimales)
-
Nombre persona 2: (una cadena de texto)
-
-
En el
loop, cada segundo representará un año:-
La edad aumentará en 1 año
-
La altura disminuirá ligeramente
-
El nombre permanecerá igual
-
-
El programa debe imprimir estos valores en el Serial Monitor con el siguiente formato de ejemplo:
Serial.print("Nombre: "); Serial.println(nombre1); Serial.print("Edad: "); Serial.println(edad1); Serial.print("Altura: "); Serial.println(altura1); Serial.print("Nombre: "); Serial.println(nombre2); Serial.print("Edad: "); Serial.println(edad2); Serial.print("Altura: "); Serial.println(altura2);
Pistas
/* Declarar variables antes de setup() */
int edadAna = 20;
float = ...
String = ....
void setup{
//Inicializar Serial
Serial.begin(9600);
}
void loop(){
// Actualizar las variables de forma lógica
edadAna = edadAna + 1;
// Mostrar los valores usando Serial.print() o Serial.println()
Serial.print("Edad:");
Serial.println(edadAna);
// Agregar un retardo entre iteraciones
delay(1000);
}
S02: Fundamentos de electrónica y Hello World
La energía eléctrica fluye a través de materiales conductivos, como los cables.
La energía eléctrica puede ser convertida en otras formas de energía: encender una luz o emitir un sonido por un altavoz.
Transductores
Los sensores convierten otras formas de energía en energía eléctrica.
Los actuadores convierten la energía eléctrica en otras formas de energía.
Circuito Eléctrico
Corriente (I)
Flujo de electrones a través de un material conductor.
Cuantos más electrones fluyan, más corriente.
La unidad de medida de la corriente es el Amperio (A).
Voltaje (V)
La diferencia de energía entre un punto del circuito y otro.
Los dispositivos de electrónica de consumo suelen trabajar a voltajes bajos (5V).
Resistencia ( R )
Capacidad de un dispositivo de oponerse al paso de la corriente.
Transforma la energía eléctrica en calor.
Permite controlar la corriente que circula en un circuito.
La unidad es el Ohm (Ω).
Ley de Ohm (I = V/R)
La corriente que circula en un circuito con una resistencia es directamente proporcional al voltaje e inversamente proporcional al valor de la resistencia.
Corto Circuito
…o circuito corto!
Ruta de baja resistencia para la corriente.
Esto sucede si conectamos el polo positivo y negativo, sin ningún componente entre los dos.
La energía eléctrica es convertida en calor y luz: explosión.
Circuito Abierto
Para que un circuito funcione se necesita un camino completo desde la fuente (alimentación, 5V), hasta el punto de menor energía (Ground).
SI el circuito pierde conexión entre sus materiales conductores, no fluye corriente: es un circuito abierto.
Componentes básicos
Protoboard
Una protoboard es una placa reutilizable que permite construir y probar circuitos electrónicos sin necesidad de soldar.
Permite:
-
Prototipar circuitos
-
Modificar conexiones fácilmente
Conexiones de la Protoboard
Para realizar las conexiones del circuito se utilizan jumper wires (cables puente) para llevar corriente de un punto a otro.
Resistencias
-
Limita la corriente en un circuito
-
Protege otros componentes
-
Convierte parte de la energía eléctrica en calor
-
Su valor se mide en ohmios (Ω).
Código de colores
LED (Light emitting diode)
Convierte la energía eléctrica en energía lumínica (Actuador).
Los LED son componentes polarizados: solo permiten que la corriente fluya en una única dirección.
-
La pata más larga (+) del LED se llama ánodo y se conecta a la alimentación (5V).
-
La pata más corta (-) se llama cátodo y se conecta a tierra (GND).

Sintaxis en Arduino II: Hello World
El Hello World en Arduino consiste en hacer parpadear un LED.
Blinking LED
Se utilizan los puertos (pins) digitales de salida.
En setup(), se configura un pin específico como salida:
void setup(){
pinMode(2, OUTPUT);
}
En este ejemplo, hemos configurado el pin 2 como salida.
Los pines digitales tienen dos estados posibles: HIGH y LOW
HIGH significa: “Hay voltaje en este pin", i.e. está a 5V respecto a GND.
LOW significa: “No hay voltaje en este pin”, i.e. está a 0V respecto a GND..
Cuando configuras un pin como OUTPUT y lo pones en HIGH usando digitalWrite(), estás encendiendo el pin.
void loop()){
digitalWrite(2, HIGH);
}
Cuando pones un pin configurado como OUTPUT en LOW, estás apagando el pin:
void loop()){
digitalWrite(2, LOW);
}
Si agregamos un delay entre un encendido y un apagado, podemos hacer un led que parpadee, a.k.a Hello World.
void setup(){
// Configuramos pin 2 como salida
pinMode(2, OUTPUT);
}
void loop()){
// Encendemos el pin 2
digitalWrite(2, HIGH);
// Detenemos el loop por 1 segundo
delay(1000);
// Apagamos el pin 2
digitalWrite(2, LOW);
// Detenemos el loop por 1 segundo
delay(1000);
}
Vamos a conectar el circuito en la Arduino Física:
Ejercicio (e_2_1): LED Runner
En este ejercicio practicaremos conectar un circuito con 5 LEDs y programaremos una secuencia en la que la luz avanza y retrocede, controlando el encendido y apagado de cada LED con una velocidad ajustable mediante una variable.
Entrega
Sube a Teams, en la carpeta 'BLOQUE_II/e2_1_LedRunner' un archivo comprimido .zip que contenga:
Código de Arduino (.ino)
Grabación de pantalla mostrando el funcionamiento físico del circuito conectado (.mp4)
Nomenclatura de archivos:
-
Archivo comprimido: e_2_1_N.zip
-
Código: e_2_1_N.ino
-
Video: e_2_1_N.mp4
-
Donde N es tu número de equipo.
Instrucciones
Conecta un circuito con 5 LEDs en la protoboard y la Arduino.
Cada LED debe estar conectado a un pin digital distinto de la Arduino con su resistencia, y el circuito debe quedar referenciado a GND:
Programa una secuencia en la que los cinco LEDs se enciendan uno a uno de izquierda a derecha, apagándose cada LED antes de que se encienda el siguiente. Al alcanzar el quinto LED, la secuencia debe invertirse y continuar en sentido contrario (de derecha a izquierda), manteniendo el mismo comportamiento.
La velocidad de la secuencia debe poder modificarse mediante una variable:
int speed = 200;
Recuerda inicializar en el setup los pines como salidas:
void setup(){
pinMode(2, OUTPUT);
pinMode(3, OUTPUT);
....
...
..
}
Y utilizar digitalWrite() y delay() para encender y apagar los LEDs:
void loop()){
digitalWrite(2, HIGH);
delay(speed);
digitalWrite(2, LOW);
digitalWrite(3, HIGH);
....
...
..
.
}
Extra!
Modifica el código para crear el efecto del “coche fantástico”:
Criterios de Evaluación
| Puntos | Criterio de evaluación |
|---|---|
1 |
Formato de entrega correcto (.zip en la carpeta indicada, nomenclatura exacta de archivos) |
2 |
Montaje correcto del circuito (5 LEDs con resistencias y conexión adecuada a pines digitales y GND) |
3 |
Funcionamiento de la secuencia izquierda - derecha - izquierda. |
3 |
Uso correcto de variables y funciones vistas en clase. |
1 |
Código ordenado y comentado. NO hay código que no se utilice. |
1 |
Trabajo extra |
NOTA: El uso de funciones, estructuras o fragmentos de código no vistos en clase se considerará equivalente a un trabajo no presentado.
S03: Estructuras de control I y Botón
Sintaxis en Arduino III: Condicional if-else
Una expresión booleana es una condición que sólo puede ser:
-
true -
false
Ejemplos
¿Cuáles de estas expresiones son booleanas?
Traigo puesto un jersey
10 < 5
Hoy es Lunes
20 >= 20
Hace calor
Condicional if()
El condicional if() nos permite preguntar si una condición es true o false
Si la condición es true, entonces se ejecuta una acción
if(Hoy es lunes) {
//Instrucciones si la condición es verdadera:
Aplaude de emoción
}
Condicional else()
Si la condición de if() no se cumple, aka es false, entonces se ejecuta otra acción con el condicional else()
Las dos posibilidades son mutuamente excluyentes:
if(Está lloviendo){
Usar paraguas
} else {
Usar gafas de sol
}
O usas paraguas o gafas de sol. Nunca ambas a la vez.
Si no utilizaramos el else(), la segunda acción dejaría de ser la alternativa a la primera y se volvería una acción independiente.
Usar gafas de sol
if(Está lloviendo){
Usar paraguas
}
En este caso, siempre llevas gafas de sol.
Si además llueve, también usas paraguas.
Operadores
Se utilizan para construir expresiones condicionales que se evalúan como verdaderas o falsas.
Tipos
| Operador | Definición |
|---|---|
> |
Verdadero si el valor de la izquierda es mayor que el de la derecha. |
< |
Verdadero si el valor de la izquierda es menor que el de la derecha. |
>= |
Verdadero si el valor de la izquierda es mayor o igual que el de la derecha. |
⇐ |
Verdadero si el valor de la izquierda es menor o igual que el de la derecha. |
== |
Igual que. Verdadero si ambos valores son iguales. |
!= |
. Verdadero si los valores son diferentes. |
Operadores lógicos
Se utilizan para combinar o modificar expresiones condicionales.
Tipos
| Operador | Definición |
|---|---|
AND (&&) |
Devuelve verdadero si todas las condiciones que conecta son verdaderas. |
OR (||) |
Devuelve verdadero si al menos una de las condiciones que conecta es verdadera. |
NOT (!) |
Invierte el valor de verdad de una condición. |
Componentes básicos II: Botón
Un botón es un componente que permite cerrar un circuito eléctrico cuando se acciona.
Hay de muchas formas y dimensiones, pero todos operan igual: cierran el circuito mecánicamente
Leer el estado de un botón
Se utilizan los puertos (pins) digitales de entrada
En setup(), se configura un pin específico como entrada:
void setup(){
pinMode(2, INPUT);
}
Los pines digitales tienen dos estados posibles: HIGH y LOW
-
HIGH: Está a 5V respecto a GND.
-
LOW: Está a 0V respecto a GND.
Cuando configuramos un pin como INPUT y leemos la entrada del pin, podemos saber si está o no presionado el botón.
Para leer el estado del botón utilizamos la función digitalRead().
void loop(){
//Nos dirá HIGH o LOW
digitalRead(2);
}
Más documentación sobre digitalRead() aquí.
Conectar un botón
Necesitamos una configuración que permita tanto alimentar el circuito como leer el estado eléctrico con un pin de entrada digital.
Circuito:
-
El pin de 5V de Arduino se usa como fuente de alimentación para el circuito del botón.
-
El pin 2 se configura como pin de entrada digital, por lo solo lee el voltaje presente en ese punto del circuito: 5V (HIGH) o 0V (LOW).
Ejercicio (e_3_1): Un botón y un LED
En este ejercicio conectaremos un circuito con un botón y un LED, y programaremos un código para que al presionar el botón, se encienda el LED.
Entrega
Sube a Teams, en la carpeta BLOQUE_II/e_3_1_BotonLed, un archivo comprimido .zip que contenga:
-
Código de Arduino (.ino)
-
Grabación del circuito funcionando (.mp4)
Nomenclatura de archivos:
-
Archivo comprimido: e_3_1_N.zip
-
Código: e_3_1_N.ino
-
Video: e_3_1_N.mp4
-
Donde N es tu número de equipo.
Este ejercicio cuenta como PARTICIPACIÓN en clase.
Instrucciones
Conecta un circuito con:
-
1 botón conectado al pin digital de entrada 2, a la alimentación con (5V) y a GND.
-
1 LED conectado al pin digital de salida 3 y a GND
-
Programa un código que encienda el LED mientras el botón esté presionado y lo mantenga apagado cuando el botón no esté presionado. Utiliza el condicional
if()para implementar esta lógica. -
Declara una variable
int boton_valuepara almacenar el valor leído desde el botón. -
Imprime en el
Serial Monitor"El LED está encendido" cuando se presiona el botón.
// Declaramos una variable para leer la entrada del botón
int boton_value;
void setup(){
// Configuramos pin 2 como salida para el botón
pinMode(2, INPUT);
// Configuramos pin 3 como entrada para el led
pinMode(3, OUTPUT);
}
void loop() {
// Leemos el estado del pin 2, y lo almacenamos en la variable boton_value
boton_value = digitalRead(2);
//El led está apagado en condiciones normales
digitalWrite(3, LOW);
// Implementamos el condicional if()
if(boton_value == HIGH){ // Si el botón está presionado
digitalWrite(3, HIGH); // enciende el led
Serial.println("El led está encendido");
}
}
Ejercicio (e_3_2): Dos botones y tres LED
En este ejercicio se conectarán tres LEDs y se controlará su comportamiento lumínicon dos botones.
Entrega
Sube al CAMPUS VIRTUAL un archivo comprimido .zip que contenga:
-
Código de Arduino (.ino)
Grabación del circuito funcionando, mostrando todas las funcionalidades (.mp4)
Nomenclatura de archivos:
-
Archivo comprimido: e_3_2_N.zip
-
Código: e_3_2_N.ino
-
Video: e_3_2_N.mp4
-
Donde N es tu número de equipo.
Instrucciones
-
2 botones conectados a los pines digitales de entrada 2 y 3, a la alimentación con 5V y a GND.
-
3 LED conectados a los pines digitales de salida 4,5,y 6.
-
Cada circuito debe quedar referenciado a GND:
Escribe un programa que controle dos botones y tres LEDs utilizando la estructura condicional if-else.
Primero declara las variables necesarias al inicio del código:
-
Variables para almacenar el estado de los botones (tipo
int). Estas variables guardarán el resultado de leer cada botón. -
Variables para controlar la velocidad de parpadeo de los LEDs (tipo
int). Usar una variable para definir el tiempo de encendido y apagado del parpadeo normal y otra para el parpadeo más rápido.
Programa el código con las siguientes condiciones:
-
Si se presiona solo el primer botón, el primer LED debe parpadear. Los otros dos LEDs deben mantenerse apagados.
-
Si se presiona solo el segundo botón, el segundo LED debe encenderse de forma fija, sin parpadeo. El primer y tercer LED deben mantenerse apagados.
-
Si se presionan los dos botones al mismo tiempo, el tercer LED debe encenderse con un parpadeo más rápido. Para este caso, utiliza el operador lógico
AND.
if(state_boton1 == HIGH && state_boton2 == HIGH){
// Instrucciones para que el tercer LED parpadee rápidamente.
}
-
Si no se presiona ningún botón, los LEDs se mantienen apagados.
Criterios de Evaluación
| Puntos | Criterio de evaluación |
|---|---|
1 |
Formato de entrega correcto (.zip en la carpeta indicada, nomenclatura exacta de archivos) |
2 |
Montaje correcto del circuito. |
3 |
Funcionamiento del ejercicio. |
3 |
Uso correcto de variables y funciones vistas en clase. |
1 |
Código ordenado y comentado. NO hay código que no se utilice. |
NOTA: El uso de funciones, estructuras o fragmentos de código no vistos en clase se considerará equivalente a un trabajo no presentado.
S04: Arrays
Sintaxis en Arduino IV Arrays (Arreglos)
En el lenguaje de Arduino, podemos organizar colecciones de N valores del mismo tipo y acceder a cada valor por su índice:
Sintaxis de un array
String semana[7] = {"lunes", "martes", "miercoles", "jueves", "viernes", "sabado", "domingo"};
int num_dias[7] = {9, 10, 11, 12, 13, 14, 15};
void setup(){
Serial.begin(9600);
}
void loop(){
Serial.print("Día: ");
Serial.print(semana[0]);
Serial.print(", ");
Serial.println(num_dias[0]);
}
Recorrer un array
Para acceder a cada valor dentro del array, podemos utilizar un índice que vaya aumentando su valor en cada vuelta del loop():
String semana[7] = {"lunes", "martes", "miercoles", "jueves", "viernes", "sabado", "domingo"};
int num_dias[7] = {9, 10, 11, 12, 13, 14, 15};
int indice = 0;
void setup(){
Serial.begin(9600);
}
void loop(){
Serial.print("Día: ");
Serial.print(semana[indice]);
Serial.print(", ");
Serial.println(num_dias[indice]);
delay(1000);
indice = indice + 1;
}
Ejercicio (e_4_1): Patrones de LEDs
En este ejercicio conectaremos 5 LEDs y programaremos tres patrones de encendido usando arrays y un índice.
Entrega
Sube a Teams, en la carpeta BLOQUE_II/e_4_1_PatronesLED, un archivo
comprimido .zip que contenga:
-
Código de Arduino (.ino)
-
Incluye como comentario al principio el nombre de las integrantes del equipo que participaron.
-
-
Grabación del circuito funcionando (.mp4)
Nomenclatura de archivos:
-
Archivo comprimido: e_4_1_N.zip
-
Código: e_4_1_N.ino
-
Video: e_4_1_N.mp4
-
Donde N es tu número de equipo.
Este ejercicio cuenta como PARTICIPACIÓN en clase.
Instrucciones
Conecta un circuito con:
-
5 LEDs conectados a los pines digitales de salida 2, 3, 4, 5 y 6 y a GND.
-
Declara un array
int pins[]con los pines de los 5 LEDs y configúralos comoOUTPUTen elsetup()usandopinMode(). -
Declara una array de patrón con los valores que tú elijas:
-
Cada posición del array corresponde a un LED.
-
El valor
1enciende el LED, el valor0lo apaga.
int patron1[] = { , , , , }; // inventa tu patrón aquí -
-
Declara una variable
int indice = 0que usarás para acceder a cada posición de los arrays dentro delloop(). -
En cada vuelta del
loop(), usadigitalWrite()conpins[indice]ypatron1[indice]para encender o apagar el LED correspondiente. -
Suma 1 al índice en cada iteración. Cuando el índice sea mayor a 4, reinícialo a 0.
int pins[] = {2, 3, 4, 5, 6};
int patron1[] = { , , , , };
int indice = 0;
void setup() {
// Inicializa como OUTPUT cada pin
}
void loop() {
// Usa digitalWrite para indicar al pin en turno su estado
// Detener el loop lo suficiente para que el pin mantenga su estado.
// Apagar el pin antes de pasar al siguiente
// Aumenta el valor de la variable "indice"
// Si el valor de indice es igual a 5, regresar su valor a 0.
}
Extra: PARA EL VIERNES 13 DE MARZO
Declara dos arrays adicionales con patrones de encendido distintos:
int patron2[] = { , , , , };
int patron3[] = { , , , , };
Añade una variable int indicePatron = 0 que cambie el patrón activo
automáticamente cada vez que indice complete un ciclo completo.
-
Cuando
indicePatronsea0→ se muestrapatron1 -
Cuando
indicePatronsea1→ se muestrapatron2 -
Cuando
indicePatronsea2→ se muestrapatron3
Cuando indicePatron llegue a 3, reinícialo a 0.
Este ejercicio se entrega por TEAMS en la misma carpeta BLOQUE_II/e_4_1_PatronesLED agregando un "extra" a la nomenclatura:
-
Archivo comprimido: e_4_1_N_extra.zip
-
Código: e_4_1_N_extra.ino
-
Video: e_4_1_N_extra.mp4
-
FECHA LÍMITE: Viernes 13 de marzo, 23:55h
S05: Buzzer y Estructuras de Control II
Componentes Básicos III: Buzzer
Un Buzzer o Zumbador es un actuador que convierte la energía eléctrica en sonido.
-
Contiene una membrana piezoeléctrica que vibra al recibir voltaje, generando sonido.
-
Activo — oscilador interno, frecuencia fija, solo necesita
digitalWrite(). -
Pasivo — sin oscilador, frecuencia variable, puede usar
tone().
Conexión de Buzzer en el circuito
-
Al igual que el LED, el buzzer tiene polaridad.
-
El lado
+se conecta al pin de salida, el lado-a GND.
-
Tiene resistencia interna que limita su consumo a ~7mA.
-
No necesita resistencia externa, a diferencia del LED.
Sintaxis de Arduino V: for() loop
El for() loop es una estructura de control que permite
ejecutar un bloque de código repetidamente con base en una condición específica.
La semana pasada recorrimos un array con un índice que sumábamos y reiniciábamos a mano.
Recordatorio: contador manual
int indice = 0;
void loop() {
digitalWrite(pins[indice], patron1[indice]);
delay(500);
digitalWrite(pins[indice], LOW);
indice = indice + 1;
if (indice == 5) {
indice = 0;
}
}
El for() resuelve eso: inicia, avanza y se detiene en la misma línea.
for ( inicio ; condición ; actualización ) {
// lo que se repite
}
| Parte | Qué hace | Ejemplo |
|---|---|---|
|
Se ejecuta una sola vez al principio |
|
|
Se evalúa antes de cada vuelta. Si es |
|
|
Se ejecuta al final de cada vuelta |
|
Uso de for loop I: no hay que reiniciar el índice
El for() termina solo cuando indice llega al límite, sin if() extra.
void loop() {
for (int indice = 0; indice < 5; indice = indice + 1) {
digitalWrite(pins[indice], patron1[indice]);
delay(500);
digitalWrite(pins[indice], LOW);
}
// cuando indice llega a 5, el for termina solo
}
Uso de for loop II: bloqueo secuencial
El for() permite que el código después del bloque solo se ejecuta cuando todas las iteraciones han terminado.
En este ejemplo, solo hasta que buzzer termina el LED se enciende:
int duraciones[] = {100, 300, 100, 500, 200};
void loop() {
for (int i = 0; i < 5; i=i+1) {
digitalWrite(8, HIGH);
delay(duraciones[i]);
digitalWrite(8, LOW);
delay(100);
}
// esto corre solo cuando las 5 iteraciones terminaron
digitalWrite(13, HIGH);
}
Ejercicio (e_5_1): LED y Buzzer con for() loop
En este ejercicio conectaremos un LED y un buzzer, y programaremos
dos for() loops en secuencia: primero el LED parpadea 3 veces,
y cuando termina, el buzzer reproduce un patrón de sonidos.
Entrega
Sube a Teams, en la carpeta BLOQUE_II/e_5_1_LedBuzzer, un archivo
comprimido .zip que contenga:
-
Código de Arduino (.ino)
-
Incluyir como comentario al principio el nombre de las integrantes del equipo que participaron.
-
-
Grabación del circuito funcionando (.mp4)
Nomenclatura de archivos:
-
Archivo comprimido: e_5_1_N.zip
-
Código: e_5_1_N.ino
-
Video: e_5_1_N.mp4
-
Donde N es tu número de equipo.
Este ejercicio cuenta como PARTICIPACIÓN en clase.
Instrucciones
Conecta un circuito con:
-
1 LED conectado al pin digital de salida 2 y a GND.
-
1 buzzer conectado al pin digital de salida 8 y a GND.
Programa un código que permita
// Declara un array con 5 duraciones en milisegundos (inventar las duraciones como querais).
int duraciones[] = { , , , , };
void setup() {
// Configura el pin 2 como OUTPUT (LED)
// Configura el pin 8 como OUTPUT (buzzer)
}
void loop() {
// FOR 1: escribe un for() que repita 3 veces lo siguiente:
// - Enciende el LED
// - Espera 300ms
// - Apaga el LED
// - Espera 300ms
// FOR 2: escribe un for() que recorra el array duraciones[] y haga:
// - Enciende el buzzer
// - Espera duraciones[i] milisegundos
// - Apaga el buzzer
// - Espera 100ms antes del siguiente sonido
}
Ejercicio (e_5_2): Alarmas con Buzzer y for() loop
En este ejercicio conectaremos un buzzer y un botón para programar tres
patrones de alarma distintos controlados por arrays y for() loops.
Entrega
Sube al CAMPUS VIRTUAL un archivo comprimido .zip que contenga:
-
Código de Arduino (.ino)
-
Incluye como comentario al principio el nombre de las integrantes del equipo que participaron.
-
-
Grabación del circuito funcionando, mostrando todas las funcionalidades (.mp4)
Nomenclatura de archivos:
-
Archivo comprimido: e_5_2_N.zip
-
Código: e_5_2_N.ino
-
Video: e_5_2_N.mp4
-
Donde N es tu número de equipo.
FECHA LÍMITE: viernes 20 de marzo, 23:59h
Instrucciones
Conecta un circuito con:
-
1 buzzer activo conectado al pin digital de salida 8 y a GND.
-
1 botón conectado al pin digital de entrada 2, a la alimentación con 5V y a GND.
Declara las variables necesarias al inicio del código:
-
Tres pares de arrays, uno de duraciones y uno de silencios, con valores distintos para cada alarma. Los valores son libres, pero cada alarma debe sonar claramente diferente a las otras dos:
int duraciones1[] = { , , , , };
int silencios1[] = { , , , , };
int duraciones2[] = { , , , , };
int silencios2[] = { , , , , };
int duraciones3[] = { , , , , };
int silencios3[] = { , , , , };
-
Una variable
int numAlarma = 0para saber qué patrón de alarma está activo.
Programa el código con las siguientes condiciones:
-
En el
loop(), usa unif()para reproducir el patrón correspondiente según el valor denumAlarma. Por ejmplo, cuandonumAlarmasea0, usaduraciones1ysilencios1. -
Cada patrón se reproduce con un
for()loop que recorra el array completo. Dentro de cada vuelta delfor():-
Enciende el buzzer durante
duraciones[i]milisegundos. -
Apaga el buzzer durante
silencios[i]milisegundos. -
Lee el botón con
digitalRead(). Si está presionado, avanzanumAlarmaen 1. -
Si
numAlarmaes mayor a2, reinícialo a0.
-
int duraciones1[] = { , , , , };
int silencios1[] = { , , , , };
int duraciones2[] = { , , , , };
int silencios2[] = { , , , , };
int duraciones3[] = { , , , , };
int silencios3[] = { , , , , };
int numAlarma = 0;
void setup() {
// Configura el pin 8 como OUTPUT (buzzer)
// Configura el pin 2 como INPUT (botón)
}
void loop() {
// Si numAlarma es igual a 0
// Para i = 0, hasta i < 3
// Enciende el buzzer durante duraciones1[i]
// Apaga el buzzer durante silencios1[i]
// Lee el botón. Si está presionado, suma 1 a numAlarma
// Si numAlarma > 2, reinícialo a 0
// Agrega un delay(300) después de cambiar de alarma
}
// Y así para el resto de numAlarma
....
....
....
}
Criterios de Evaluación
| Puntos | Criterio de evaluación |
|---|---|
1 |
Formato de entrega correcto (.zip en la carpeta indicada, nomenclatura exacta de archivos) |
2 |
Montaje correcto del circuito. |
3 |
Funcionamiento de los tres patrones de alarma con cambio de botón. |
3 |
Uso correcto de arrays, |
1 |
Código ordenado y comentado. NO hay código que no se utilice. |
NOTA: El uso de funciones, estructuras o fragmentos de código no vistos en clase se considerará equivalente a un trabajo no presentado.
S06: Inputs analógicos
Los pines analógicos de Arduino convierten un voltaje analógico a un rango de valores.
Lectura de inputs analógicos
analogRead(pin): Leer un voltaje de entrada en un puerto analógico.
int valor = analogRead(A0);
Valores de ejemplo que podemos obtener:
-
0 = 0 volts
-
1023 = 5 volts
-
512 = 2.5 volts
-
1 = 0.00488 volts
Documentación completa sobre analogRead aquí.
Potenciómetro
-
Un potenciómetro es un tipo de resistencia ajustable.
-
Al girarlo, cambia la cantidad de resistencia a la corriente.
-
Permite regular el voltaje en un circuito de forma gradual.
Para conectarlos al Arduino, el pin central se conecta a un input analógico y los dos del extremo se conectan a 5V y GND
Conexión de potenciómetro en el circuito
Código para leer el potenciómetro
// Declarar variable que guardará el valor recibido del potenciómetro.
int pot_value;
void setup() {
// Inicializar el monitor serial
Serial.begin(9600);
// Configurar el pin análogo A0 como INPUT
pinMode(A0, INPUT);
}
void loop() {
// Leer el valor del pin A0 y guardar en variable "pot_value"
pot_value = analogRead(A0);
// Imprimir el valor de la variable "pot_value".
Serial.println(pot_value);
}
Sintáxis en Arduino VI: map()
Función que transforma valores de un rango a otro.
int output = map(input, input_min, input_max, output_min, output_max);
Ejemplos!
map(2, 0, 10, 0, 100);
map(5, 0, 10, 0, 100);
map(5, 0, 10, 0, 50);
map(5, 0, 10, 100, 200);
map(5, 0, 10, 100, 0); // Invertido!
map(pot_value, 0, 1023, 0, 10);
Ejercicio (e_6_1): Potenciómetro y LED con map()
En este ejercicio conectaremos un potenciómetro para encender un LED únicamente cuando el potenciómetro supere el 50% de su recorrido.
Entrega
Sube a Teams, en la carpeta BLOQUE_II/e_6_1_PotLED, un archivo
comprimido .zip que contenga:
-
Código de Arduino (.ino)
-
Incluir como comentario al principio el nombre de las integrantes del equipo que participaron.
-
-
Grabación del circuito funcionando (.mp4)
Nomenclatura de archivos:
-
Archivo comprimido: e_6_1_N.zip
-
Código: e_6_1_N.ino
-
Video: e_6_1_N.mp4
-
Donde N es tu número de equipo.
Este ejercicio cuenta como PARTICIPACIÓN en clase.
Instrucciones
Conecta un circuito con:
-
1 LED conectado al pin digital de salida 2 y a GND.
-
1 potenciómetro con la patilla central conectada al pin analógico A0.
Programa un código siguiendo los siguientes comentarios:
// Declara variable globales para almacenar el valor del potenciómetro
int pot_value;
// Declara variable global para almacenar el valor mapeado del valor del potenciómetro
int pot_mapped;
void setup() {
// Configura el pin 2 como OUTPUT (LED)
// Configura el pin A0 como INPUT (potenciómetro)
}
void loop() {
// Lee el valor del potenciómetro (0–1023) con analogRead()
// Usa map() para convertir el valor leído del potenciómetro a un rango de 0 a 100
// Si el porcentaje es mayor que 50:
// - Enciende el LED
// Si no:
// - Apaga el LED
}
Ejercicio (e_6_2): Indicador de velocidad
En este ejercicio conectaremos un potenciómetro, tres LEDs y un buzzer para
simular un indicador de velocidad. Usaremos map() para convertir
la lectura analógica a un rango de 0 a 300, y según el nivel, se encenderán
más LEDs y el buzzer sonará con diferente ritmo.
Entrega
Sube al CAMPUS VIRTUAL un archivo comprimido .zip que contenga:
-
Código de Arduino (.ino)
-
Incluye como comentario al principio el nombre de las integrantes del equipo que participaron.
-
-
Grabación del circuito funcionando, mostrando todas las funcionalidades (.mp4)
Nomenclatura de archivos:
-
Archivo comprimido: e_6_2_N.zip
-
Código: e_6_2_N.ino
-
Video: e_6_2_N.mp4
-
Donde N es tu número de equipo.
FECHA LÍMITE: viernes 27 de marzo, 23:59h
Instrucciones
Conecta un circuito con:
-
3 LEDs conectados a los pines digitales de salida 2, 3 y 4, cada uno con su resistencia a GND.
-
1 buzzer activo conectado al pin digital de salida 5 y a GND.
-
1 potenciómetro con la patilla central conectada al pin analógico A0.
El comportamiento del circuito debe ser el siguiente:
| Rango (0–300) | LEDs | Buzzer | Situación |
|---|---|---|---|
0 – 99 |
1 LED fijo (pin 2) |
silencio |
Velocidad normal |
100 – 199 |
2 LEDs parpadeando lento (pins 2 y 3) |
pita lento (200ms on, 200ms off) |
Velocidad alta |
200 – 300 |
3 LEDs parpadeando rápido (pins 2, 3 y 4) |
pita rápido (50ms on, 50ms off) |
Velocidad peligrosa |
Programa el código con las siguientes condiciones:
-
Lee el potenciómetro con
analogRead()y conviértelo conmap()a un rango de 0 a 300. -
Usa
ifpara determinar en qué rango está el valor. -
En cada rango, enciende los LEDs que toquen y apaga los que no. Los LEDs deben parpadear junto con el buzzer usando el mismo
delay(). -
El buzzer debe sonar con ritmo diferente en cada rango (usa
digitalWrite()ydelay()).
Criterios de Evaluación
| Puntos | Criterio de evaluación |
|---|---|
1 |
Formato de entrega correcto (.zip, nomenclatura exacta de archivos) |
2 |
Montaje correcto del circuito (tres LEDs, buzzer y potenciómetro en los pines indicados) |
3 |
Funcionamiento correcto de los tres niveles: LEDs y buzzer responden al potenciómetro. |
3 |
Uso correcto de |
1 |
Código ordenado y comentado. No hay código que no se utilice. |
NOTA: El uso de funciones, estructuras o fragmentos de código no vistos en clase se considerará equivalente a un trabajo no presentado.
S07: LDR y Outputs analógicos
Light Dependent Resistor (LDR)
El LDR es uno de los sensores más simples que podemos encontrar.
Es una resistencia variable, cuyo valor depende de la cantidad de luz a la que está expuesta.
-
Poca luz → Resistencia ALTA
-
Mucha luz → Resistencia BAJA
Es decir, su resistencia disminuye a medida que aumenta la intensidad de luz:
Conexión del LDR en el circuito
El LDR necesita una resistencia de 10kOhms ente el componente y GND
Como cualquier entrada analógica (ej. potenciómetro), utilizamos analogRead(pin) y los valores que leemos van de 0 a 1023.
Código para leer el LDR
// Declarar variable que guardará el valor recibido del LDR.
int ldr_value;
void setup() {
// Inicializar el monitor serial
Serial.begin(9600);
// Configurar el pin análogo A0 como INPUT
pinMode(A0, INPUT);
}
void loop() {
// Leer el valor del pin A0 y guardar en variable "ldr_value"
ldr_value = analogRead(A0);
// Imprimir el valor de la variable "ldr_value".
Serial.println(ldr_value);
}
Output analógico
Arduino en realidad no tiene pines de salida analógica, son todos digitales.
Pero aún así podemos utilizar las salidas digitales como salidas analógicas.
Entonces, lo que hacemos es simular salidas analógicas con una técnica llamada PULSE WIDTH MODULATION (PWM).
Pulse Width Modulation (PWM)
Arduino simula un valor analógico encendiendo y apagando muy rápido la señal eléctrica (corriente) que sale por el pin.
Ajustando el tiempo de encendido/apagado de la señal, se pueden simular voltajes intermedios entre 0V y 5V:
-
Si está encendido todo el tiempo, 5V
-
Si está apagado todo el tiempo, 0V
-
Si está encendido la mitad del tiempo, 2.5V
Los valores para modular la señal van de 0 a 255 (8-bit)
Por lo tanto, los pines de salida analógica son los pines que permiten PWM (marcados con un ~):
Para controlar la salida analógica utilizamos la función analogRead(pin):
void setup(){
// Definimos el pin 3 (que tiene ~) como output
pinMode(3, OUTPUT);
}
void loop() {
// Escribimos la salida en el pin 3, con un valor entre 0 y 255
analogWrite(3, 127);
}
Ejercicio (e_7_1): Fading LED con contador
En este ejercicio usaremos un contador para incrementar progresivamente el brillo de un LED mediante una señal PWM con analogWrite().
Entrega
Sube a Teams, en la carpeta BLOQUE_II/e_7_1_FadingLED, un archivo
comprimido .zip que contenga:
-
Código de Arduino (.ino)
-
Incluir como comentario al principio el nombre de las integrantes del equipo que participaron.
-
-
Grabación del circuito funcionando (.mp4)
Nomenclatura de archivos:
-
Archivo comprimido: e_7_1_N.zip
-
Código: e_7_1_N.ino
-
Video: e_7_1_N.mp4
-
Donde N es tu número de equipo.
Este ejercicio cuenta como PARTICIPACIÓN en clase.
Instrucciones
Conecta un circuito con:
-
1 LED conectado al pin PWM de salida 3 y a GND.
Programa un código siguiendo los siguientes comentarios:
int contador = 0;
void setup() {
// Configura el pin 3 como OUTPUT (LED)
}
void loop() {
// Escribe el valor del contador en el pin 3 con analogWrite()
// Espera 10 milisegundos
// Incrementa el contador en 1
// Si el contador es mayor o igual a 255:
// - Reinicia el contador a 0
}
Ejercicio (e_7_2): Luminaria Adaptativa
En este ejercicio conectaremos un LDR y un LED para simular una luminaria adaptativa.
Usaremos analogRead() para leer la luz captada por el LDR y analogWrite() para ajustar la intensidad del LED en función de la luz ambiental.
Cuando haya poca luz, el LED se encenderá con mayor intensidad; cuando haya mucha luz, se atenuará hasta apagarse.
Entrega
Sube al CAMPUS VIRTUAL un archivo comprimido .zip que contenga:
-
Código de Arduino (.ino)
-
Incluye como comentario al principio el nombre de las integrantes del equipo que participaron.
-
-
Grabación del circuito funcionando, mostrando todas las funcionalidades (.mp4)
Nomenclatura de archivos:
-
Archivo comprimido: e_7_2_N.zip
-
Código: e_7_2_N.ino
-
Video: e_7_2_N.mp4
-
Donde N es tu número de equipo.
FECHA LÍMITE: viernes 17 de abril, 23:59h
Instrucciones
Conecta un circuito con:
-
1 LDR conectado a un pin de entada analógico.
-
1 LED conectado a un pin de salida analógica PWM (~).
El comportamiento del circuito debe ser el siguiente:
Programa el código con las siguientes condiciones:
-
Lee el LDR con
analogRead() -
Usa
map()para transformar el valor leído (0–1023) al rango deanalogWrite()(0–255) y guárdalo en la variableint ldr_map. -
Usa
analogWrite()para controlar el brillo del LED: a mayor valor deldr_map, menor debe ser la intensidad del LED. -
Imprime en el Monitor Serial un mensaje según el nivel de luz:
-
Si
ldr_mapes menor a 85: imprime"Está muy oscuro". -
Si no, si
ldr_mapes menor a 170: imprime"Luz intermedia". -
Si no: imprime
"Hay mucha luz".
-
Criterios de Evaluación
| Puntos | Criterio de evaluación |
|---|---|
1 |
Formato de entrega correcto (.zip, nomenclatura exacta de archivos) |
2 |
Montaje correcto del circuito |
3 |
Funcionamiento correcto: el LED ajusta su brillo según la luz captada por el LDR y los mensajes se imprimen correctamente en el Monitor Serial. |
3 |
Uso correcto de |
1 |
Código ordenado y comentado. No hay código que no se utilice. |
NOTA: El uso de funciones, estructuras o fragmentos de código no vistos en clase se considerará equivalente a un trabajo no presentado.
S08 Servomotor
S09 Rotary Encoder y el tiempo en Arduino
Rotary Encoder (Encoder rotatorio)
El Rotary encoder es un dispositivo digital que pemite calcular los ángulos de rotación, como un potenciómetro, pero sin estar limitado por un núemro de vueltas predefinido.
La mayoría de los rotary encoder incluyen un botón interno (SW).
Mecanismo interno
-
En su interior, el encoder tiene un disco al girar interrumpe una señal eléctrica de forma regular, generando pulsos digitales.
-
El contador de un rotary encoder variará de valor cuando haya pasos completos en la rotación de su mecanismo interno.
-
El encoder genera dos señales, A y B, con pulsos idénticos pero ligeramente desfasados.
-
Si A cambia antes que B, el giro es clockwise (CW);
-
Si B cambia antes que A, el giro es counterclockwise (CCW).
-
-
Los rotary encoder tienen diferentes resoluciones (pulsos por revolución), que les dan diferentes niveles precisión en la detección del movimiento.
Lectura con Arduino
Arduino debe leer las señales A y B del rotary encoder de forma muy precisa y sin perder información sobre los cambios. Para ello, lo más óptimo es conectar estas señales a puertos que pueda generar interrupciones.
En Arduino UNO, los pins habilitados para interrupciones son el 2 y el 3.
Conexión del Rotary Encoder en el circuito
Código para leer el Rotary Encoder
Para trabajar con el Rotary encoder utilizaremos la librería Encoder de Paul Stoffregen.
// Llamamos a la librería
#include <Encoder.h>
// Creamos un tipo "Encoder", con pins 2 y 3
Encoder mi_encoder(2, 3);
int valor_encoder = 0;
int estado_boton = 0;
void setup() {
// configuramos el pin 4 como input para el botón
pinMode(4, INPUT_PULLUP);
// Inicializamos el monitor serial
Serial.begin(9600);
}
void loop() {
// Leer el valor del encoder
valor_encoder = mi_encoder.read();
// Imprimir el valor del encoder en el monitor serial
Serial.print("Valor del encoder = ");
Serial,println(valor_encoder);
// Leer el botón
estado_boton = digitalRead(4);
if(estado_boton == LOW){
Serial.println("Botón presionado");
}
delay(100);
}
Ejercicio (e_9_1): Dirección de giro con Rotary Encoder
Leer las señales A y B de un rotary encoder n los pines 2 y 3 para detectar si el giro es clockwise o counter clockwise y mostrar la dirección por el Serial Monitor.
Entrega
Sube a Teams, en la carpeta BLOQUE_II/e_9_1_RotaryEncoder, un archivo
comprimido .zip que contenga:
-
Código de Arduino (.ino)
-
Incluir como comentario al principio el nombre de las integrantes del equipo que participaron.
-
-
Grabación del circuito funcionando (.mp4)
Nomenclatura de archivos:
-
Archivo comprimido: e_9_1_N.zip
-
Código: e_9_1_N.ino
-
Video: e_9_1_N.mp4
-
Donde N es tu número de equipo.
Este ejercicio cuenta como PARTICIPACIÓN en clase.
Instrucciones
Conecta el rotary encoder como vimos en la sección anterior.
Programa un código siguiendo los siguientes comentarios:
#include <Encoder.h>
Encoder mi_encoder(2, 3);
int valor_actual_encoder =0;
int valor_anterior_encoder = 0;
void setup() {
// Inicia la comunicación Serial
}
void loop() {
// Lee el valor actual del encoder
// Si el valor actual es mayor que la anterior:
// imprime "Clockwise: " y el valor actual
// Si no:
// imprime "Counter clockwise: " y el valor actual
// Actualiza el valor anterior con el valor actual
}
El tiempo en Arduino: millis()
Para contar tiempo en Arduino utilizamos millis():
-
Devuelve el tiempo transcurrido desde el inicio del programa en milisegundos (ms).
-
Devuelve un valor de tipo
unsigned long(32 bits), con un valor máximo de 4,294,967,295 (approx 49.7 días).
Ejemplo: medir duración de una operación
unsigned long t_start = millis();
// ... instrucciones
unsigned long t_end = millis();
unsigned long duration = t_end - t_start;
Usar unsigned long para almacenar el valor de millis().
Si se usa int, el valor desbordará rápidamente y se obtendrán resultados incorrectos.
Documentación completa: millis()
millis() vs delay()
delay() bloquea el programa completamente durante el tiempo indicado: Arduino no puede leer sensores, detectar un botón presionado ni ejecutar ninguna otra tarea mientras espera.
millis() en cambio permite medir el tiempo sin detener el programa, de forma que el resto del código sigue ejecutándose con normalidad.
Ejercicio (e_9_2): Cronómetro entre dos clics
En este ejercicio usaremos millis() para medir el tiempo transcurrido entre haber presionado dos veces el botón SW del Rotary Encoder y mostrar el resultado por el Monitor Serial. El buzzer confirmará el segundo clic con un pitido corto.
Entrega
Sube al CAMPUS VIRTUAL un archivo comprimido .zip que contenga:
-
Código de Arduino (.ino)
-
Incluye como comentario al principio el nombre de las integrantes del equipo que participaron.
-
-
Grabación del circuito funcionando, mostrando todas las funcionalidades (.mp4)
Nomenclatura de archivos:
-
Archivo comprimido: e_9_2_N.zip
-
Código: e_9_2_N.ino
-
Video: e_9_2_N.mp4
-
Donde N es tu número de equipo.
FECHA LÍMITE: viernes 2 de mayo, 23:59h
Instrucciones
Conecta un circuito con:
-
Botón SW del rotary encoder al pin 4.
-
1 Buzzer conectado al pin 5.
Programa el código con las siguientes condiciones:
-
Al pulsar SW por primera vez, guarda el tiempo actual con
millis()e imprime"Primer clic"en el Monitor Serial. -
Al pulsar SW por segunda vez, guarda el tiempo final con
millis()y calcula la diferencia entre el tiempo actual y el tiempo guardado, imprime el resultado en milisegundos e imprime"Segundo clic". -
El buzzer genera un sonido al segundo clic como confirmación.
-
El programa se reinicia y queda listo para una nueva medición.
unsigned long t_inicio = 0;
insigned long t_final = 0;
int numero_clic = 0;
void setup() {
// Inicia el monitor serial
// Configura el pin 4 como INPUT_PULLUP
// Configura el pin 5 como OUTPUT
}
void loop() {
// Si el botón SW está presionado:
// Incrementa numero_clic en 1
// Si numero_clic es 1:
// Guarda millis() en la variable t_inicio
// Imprime "Primer clic"
// Si numero_clic es 2:
// Guarda millis() en la variable t_final
// Calcula la diferencia: t_final - t_inicio
// Imprime "Segundo clic: X milisegundos"
// Activa el buzzer 100 milisegundos y apágalo
// Reinicia la vaiable numero_clic a 0
// Espera 100 milisegundos
}
Criterios de Evaluación
| Puntos | Criterio de evaluación |
|---|---|
1 |
Formato de entrega correcto (.zip, nomenclatura exacta de archivos) |
2 |
Montaje correcto del circuito |
3 |
Funcionamiento correcto: mide el tiempo entre dos clics y lo muestra por Serial Monitor. El buzzer indica el segundo clic. |
3 |
Uso correcto de |
1 |
Código ordenado y comentado. No hay código que no se utilice. |
NOTA: El uso de funciones, estructuras o fragmentos de código no vistos en clase se considerará equivalente a un trabajo no presentado.
S10 Variables de estado y Tira LED NeoPixel
Variables de estado
-
Arduino no recuerda nada entre una iteración y la siguiente.
-
Cuando queremos que el programa reaccione diferente según el contexto, necesitamos darle memoria.
Para eso usamos variables de estado: variables que guardan en qué "situación" se encuentra el sistema en cada momento, y que persisten entre iteraciones del loop().
¿Por qué no basta con un if?
Queremos que un botón encienda y apague un LED cada vez que se pulsa.
Un primer intento sin variable de estado:
void loop() {
if (digitalRead(2) == HIGH) {
digitalWrite(LED, HIGH); // Encender
} else {
digitalWrite(LED, LOW); // Apagar
}
}
¿Qué problema tiene esto? El LED solo está encendido mientras el botón está físicamente pulsado. En cuanto sueltas el botón, se apaga. El programa no recuerda si el LED tenía que estar encendido o apagado.
Solución: variable de estado
Añadimos una variable led_encendido que recuerda si el LED debe estar encendido o no, independientemente de si el botón está pulsado ahora mismo:
int led_encendido = 0; // Variable de estado: ¿debe estar encendido el LED?
int boton_anterior = 0; // Variable de estado del botón en la iteración anterior
int boton_actual = 0;
void loop() {
boton_actual = digitalRead(2);
// Solo actuamos cuando el botón pasa de LOW a HIGH (momento del clic)
if (boton_actual == HIGH && boton_anterior == LOW) {
// Voltear el estado del LED
if (led_encendido == 1) {
led_encendido = 0;
} else {
led_encendido = 1;
}
}
// Aplicamos el estado al LED
if (led_encendido ==1) {
digitalWrite(LED, HIGH);
} else {
digitalWrite(LED, LOW);
}
boton_anterior = boton_actual; // Guardamos para la próxima iteración
}
-
led_encendido es una variable de estado: recuerda si el LED debe estar encendido entre una iteración y la siguiente. El botón no controla el LED directamente, solo cambia el valor de la variable, y la variable controla el LED.
-
boton_anterior es una variable de estado que nos ayuda a detectar el momento exacto en que se pulsa el botón.
-
Ahora led_encendido recuerda si el LED debe estar encendido entre una iteración y la siguiente. El botón ya no controla el LED directamente: solo cambia el valor de la variable, y la variable controla el LED.
Tira LED NeoPixel
Los LEDs programables son dispositivos que incorporan 3 o 4 LEDs (RGB o RGBW) junto con un pequeño chip de control en su interior.
A diferencia de un LED normal, estos no necesitan una señal PWM para controlar el brillo. En su lugar, reciben instrucciones digitales a través de un único cable de datos.
También se denominan LEDs direccionables, porque podemos encadenar muchos en serie y controlar cada uno de forma independiente desde un único pin digital de Arduino:
Cada LED de la cadena se denomina pixel. Arduino envía un mensaje con las instrucciones de todos los pixels a la vez, y cada chip se queda con la parte que le corresponde y pasa el resto al siguiente.
Conexión de los LEDs programables
Los LEDs programables necesitan tres conexiones:
-
VCC→ 5V -
GND→ GND -
DIN→ Pin digital de Arduino
Para controlarlos utilizamos la librería Adafruit_NeoPixel, que nos permite decidir el color de cada pixel con tres valores (R, G, B) de 0 a 255.
Código básico apra tiras de LED
#include <Adafruit_NeoPixel.h>
// Crear objeto para controlar los LEDs
Adafruit_NeoPixel leds(8, 6, NEO_GRB + NEO_KHZ800);
void setup() {
// Inicializar la tira de LEDss
leds.begin();
leds.setBrightness(128); // Brillo al 50%
leds.show();
}
void loop() {
// Poner el primer LED en rojo (R=255, G=0, B=0)
leds.setPixelColor(0, leds.Color(255, 0, 0));
leds.show();
}
Funciones principales de la librería
Adafruit_NeoPixel leds(num_leds, pin, config)
Crea el objeto leds para controlar la tira de LEDs.
La config tiene el orden en el que el chip recibe los colores (GRB), y la velocidad con las que se envían los datos (800000 señales por segundo).
leds.setBrightness(255)
Ajusta el brillo global: 0 (mínimo, OFF) a 255 (máximo, 100%).
leds.setPixelColor(pixel_num, leds.Color(R, G, B))
Define el color de un único pixel.
leds.show()
Aplica los cambios y emite los colores.
leds.clear()
Apaga todos los LED.
leds.fill(colorRGB, pixel_inicio, pixel_fin)
Define el color para un intervalo de píxeles.
Ejercicio (e_10_1): Tira de LEDs con variables de estado
Usar un botón para cambiar el patrón de color de una tira de LED entre 4 estados distintos.
Entrega
Sube al CAMPUS VIRTUAL un archivo comprimido .zip que contenga:
-
Código de Arduino (.ino)
-
Incluye como comentario al principio el nombre de las integrantes del equipo que participaron.
-
-
Grabación del circuito funcionando, mostrando todas las funcionalidades (.mp4)
Nomenclatura de archivos:
-
Archivo comprimido: e_10_1_N.zip
-
Código: e_10_1_N.ino
-
Video: e_10_1_N.mp4
-
Donde N es tu número de equipo.
FECHA LÍMITE: viernes 8 de mayo, 23:59h
Instrucciones
Conecta la tira de LEDs y el botón como hemos visto en las secciones anteriores.
Cada vez que se pulse el botón, la tira debe cambiar al siguiente estado:
-
Estado 0: todos los LEDs apagados
-
Estado 1: todos los LEDs en rojo
-
Estado 2: todos los LEDs en verde
-
Estado 3: todos los LEDs en azul
Al llegar al estado 3, el siguiente clic vuelve al estado 0.
Programa un código siguiendo los siguientes comentarios:
#include <Adafruit_NeoPixel.h>
Adafruit_NeoPixel strip(8,6, NEO_GRB + NEO_KHZ800);
int estado = 0; // Variable de estado: 0, 1, 2 o 3
int boton_anterior = 0; // Variable del estado del botón anterior
int boton_actual = 0; // Variable del estado actual del botón
void setup() {
// Inicializar la tira de LEDs
// Configurar el pin del botón como INPUT
}
void loop() {
// Leer el valor actual del botón
boton_actual = digitalRead(2);
// Si el botón acaba de ser presionado (antes estaba LOW, ahora HIGH):
// Sumarle 1 a nuestra variable "estado"
// Si hemos llegado al último estado, reiniciar la variable estado a 0.
}
// Si estado == 0: apagar todos los LEDs (leds.clear())
// Si estado == 1: poner todos los LEDs en rojo
// Si estado == 2: poner todos los LEDs en verde
// Si estado == 3: poner todos los LEDs en azul
// Mostrar el estado de la tira de led (leds.show())
// Guardar el estado actual del botón en la variable "boton_anterior" para la próxima iteración
}
Criterios de Evaluación
| Puntos | Criterio de evaluación |
|---|---|
1 |
Formato de entrega correcto (.zip, nomenclatura exacta de archivos) |
2 |
Montaje correcto del circuito |
3 |
Funcionamiento correcto: mide el tiempo entre dos clics y lo muestra por Serial Monitor. El buzzer indica el segundo clic. |
3 |
Uso correcto de variables de estado, tira led y estructuras |
1 |
Código ordenado y comentado. No hay código que no se utilice. |
NOTA: El uso de funciones, estructuras o fragmentos de código no vistos en clase se considerará equivalente a un trabajo no presentado.
Artefacto Digital
30% Prototipado y programación de un artefacto digital/electrónico basado en Arduino (recuperable)
Objetivos
-
Prototipar un artefacto digital con Arduino sin tener que desarrollar su forma física
-
El artefacto debe tener como MÍNIMO un sensor y dos actuadores.
-
Programar el código necesario para que el artefacto cumpla su función
-
Visualizar la forma física que podría tener el objeto y describir cómo se integraría en ella la funcionalidad desarrollada
Componentes permitidos
Actuadores:
-
LED
-
LED rgb
-
Tira LED Neopixel
-
Buzzer
-
Servomotor
-
Motor de vibración
-
Pantalla OLED
Sensores:
-
Botón
-
Potenciómetro
-
LDR
-
Encoder rotatorio
-
Sensor de temperatura/humedad
-
Sensor de humedad del suelo
-
Sensor ultrasónico de distancia
-
Sensor de sonido
La lista de componentes nuevos permitidos está AQUÍ.
Primera Entrega: 13 de abril de 2026
Detalles de entrega
Formato |
|
Contenido |
Propuesta de realización del artefacto digital. |
Descripción |
Describir la propuesta de realización del artefacto digital y el objeto al que representa. |
Fecha límite |
13 de abril de 2026 |
IMPORTANTE: Si no se entrega la propuesta, no será posible realizar la entrega final del proyecto. El equipo se va directo a recuperación.
Entrega Final: 1 de junio de 2026
Detalles de entrega
Formato |
Descripción |
Presentación presencial |
Presentación del prototipo físico del Artefacto Digital. |
|
Ficha final del artefacto digital, prototipo en simulador y visualización del objeto al que representa (max. 1 página). |
|
Código de Arduino implementado para la funcionalidad del artefacto. |
Fecha |
01 de junio de 2026 |
Criterios de evaluación
Detalles de evaluación
| Entrega | Porcentaje | Criterio |
|---|---|---|
Propuesta de realización del Artefacto Digital |
TRUE/FALSE |
Claridad y originalidad del concepto y su funcionamiento. |
Propuesta de realización y Ficha final del Artefacto Digital |
10% |
|
Código del Artefacto Digital |
10% |
|
Presentación del Artefacto Digital |
10% |
Funcionamiento correcto y limpieza de presentación. |
Metodología de trabajo
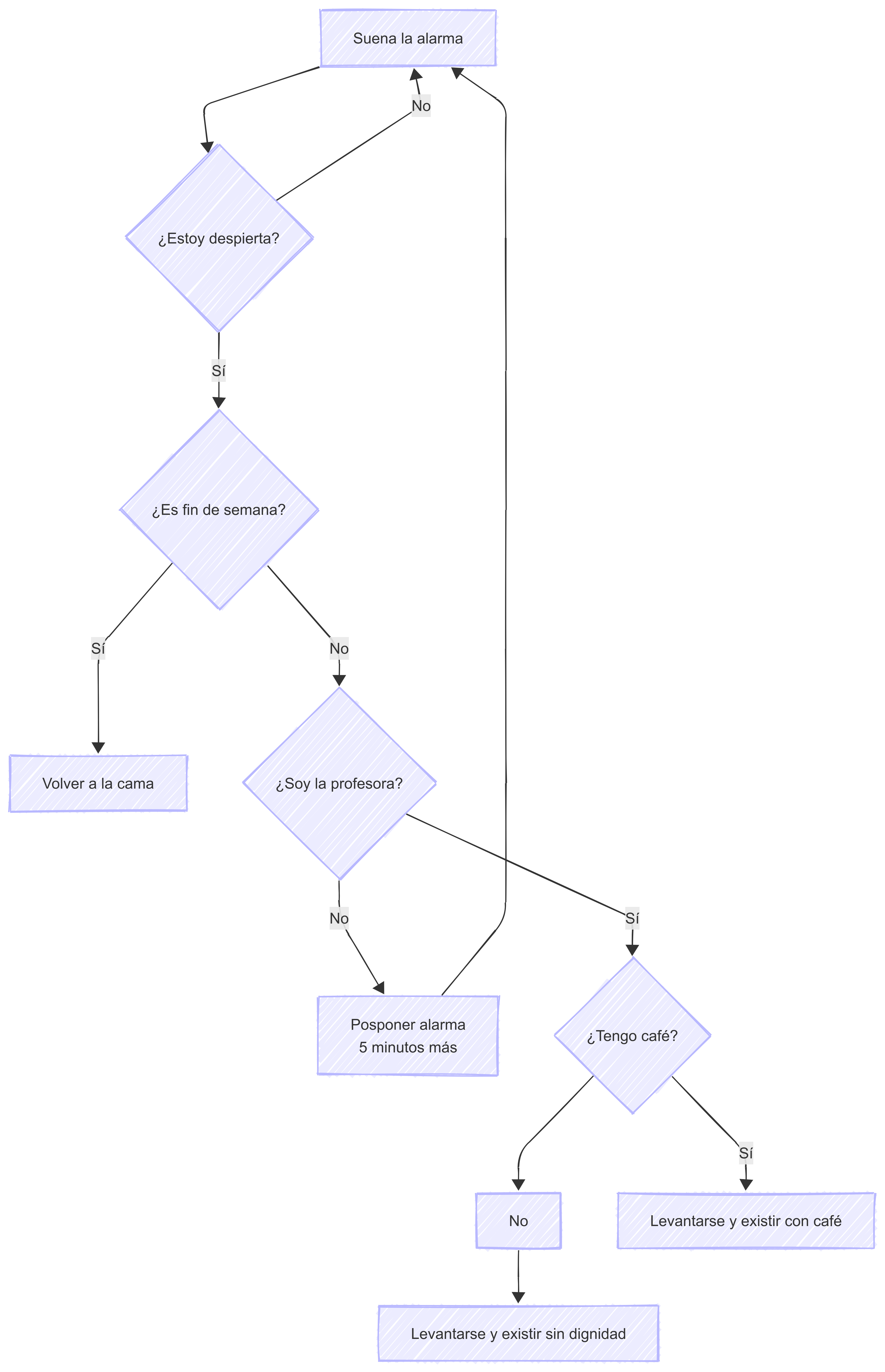
Antes de escribir una sola línea de código, es importante tener claro qué debe hacer el artefacto. Para eso usamos un diagrama de flujo: una representación visual de cómo se comporta el sistema.
Pasos a seguir
1. Define qué hace tu artefacto
Describan en una frase qué problema resuelve o qué función cumple.
2. Identifica tus inputs y outputs
¿Qué sensores van a usar? ¿Qué actuadores?
3. Dibujen el diagrama de flujo
Representen visualmente cómo fluye la información: qué lee el sistema, qué decisiones toma y qué acciones ejecuta.
4. Identifiquen los estados de tu sistema
¿El artefacto tiene modos o situaciones distintas? Definirlos como variables de estado antes de programar.
5. Programa por partes
No intenten programar todo a la vez. Empiecen por leer un sensor, luego controlar un actuador, luego combínarlos….división del equipo.
6. Prueba y ajusta
Carguen el código, observen qué pasa y ajusten. Es normal que no funcione a la primera!!